WTEYA-GROEP
De hoge inzet van industrieel afvalwater
Wanneer de regelgeving strenger wordt en de kosten stijgen, wordt ineffectief afvalwaterbeheer een cruciale bedreiging voor het bedrijfsleven.

Intense regeldruk
Ooit geconfronteerd-strengere lozingslimieten voor zware metalen en verontreinigende stoffen, met het risico op zware boetes en productiestilstanden.
Stijgende operationele kosten
Een hoog zoetwaterverbruik, dure slibafvoer en stijgende kosten voor chemische behandeling ondermijnen de winstgevendheid.
Productie & Merkrisico
Een onstabiele waterkwaliteit kan productieprocessen verstoren, maar het milieuniet-naleving schaadt uw merkreputatie.

WTEYA ZLD-Pro—
Uw intelligente waterbeheerinstallatie
Wij begrijpen de cruciale behoefte aan betrouwbaarheid en kosten-effectieve afvalwaterzuivering. Daarom hebben wij de WTEYA ZLD ontwikkeld-Pro-serie—een volledig geïntegreerd systeem dat fungeert als uw on-locatie 'Water Recycling Plant', zodat u aan de strengste lozingsnormen voldoet of geen vloeistoflozing bereikt, waardoor een verplichting een duurzaam bezit wordt.
✅ Bereik watercirculariteit
✅ Gegarandeerdenaleving
✅ Geautomatiseerd & Betrouwbaar
Waarom samenwerken met WTEYA?
Wij integreren de staat-van-de-kunsttechnologie met robuuste techniek om afvalwateroplossingen te leveren die blijvende waarde creëren.
Onze kernmembraan- en thermische technologieën maken maximale waterterugwinning mogelijk, waardoor de impact op het milieu en de zoetwaterkosten worden geminimaliseerd.
PLC-gebaseerde systemen met real-tijdbewaking en toegang op afstand optimaliseren de efficiëntie en verminderen de arbeidsvereisten.
Wij ontwerpen en bouwen systemen die zijn afgestemd op uw specifieke afvalwatersamenstelling en debieten, waardoor optimale prestaties en schaalbaarheid worden gegarandeerd.
Onze robuuste processen en stabiele prestaties zorgen ervoor dat uw afvalwater consequent voldoet aan de strengste lokale en federalenormen.
Onze afvalwateroplossingen: ontworpen voor topprestaties
Onze oplossingen zijn aan de beurt-sleutel en klaar omnaadloos te integreren in uw activiteiten. Wij bieden een compleet projectplan en transparante kostenanalyse om prestaties, compliance en een snelle ROI te garanderen.
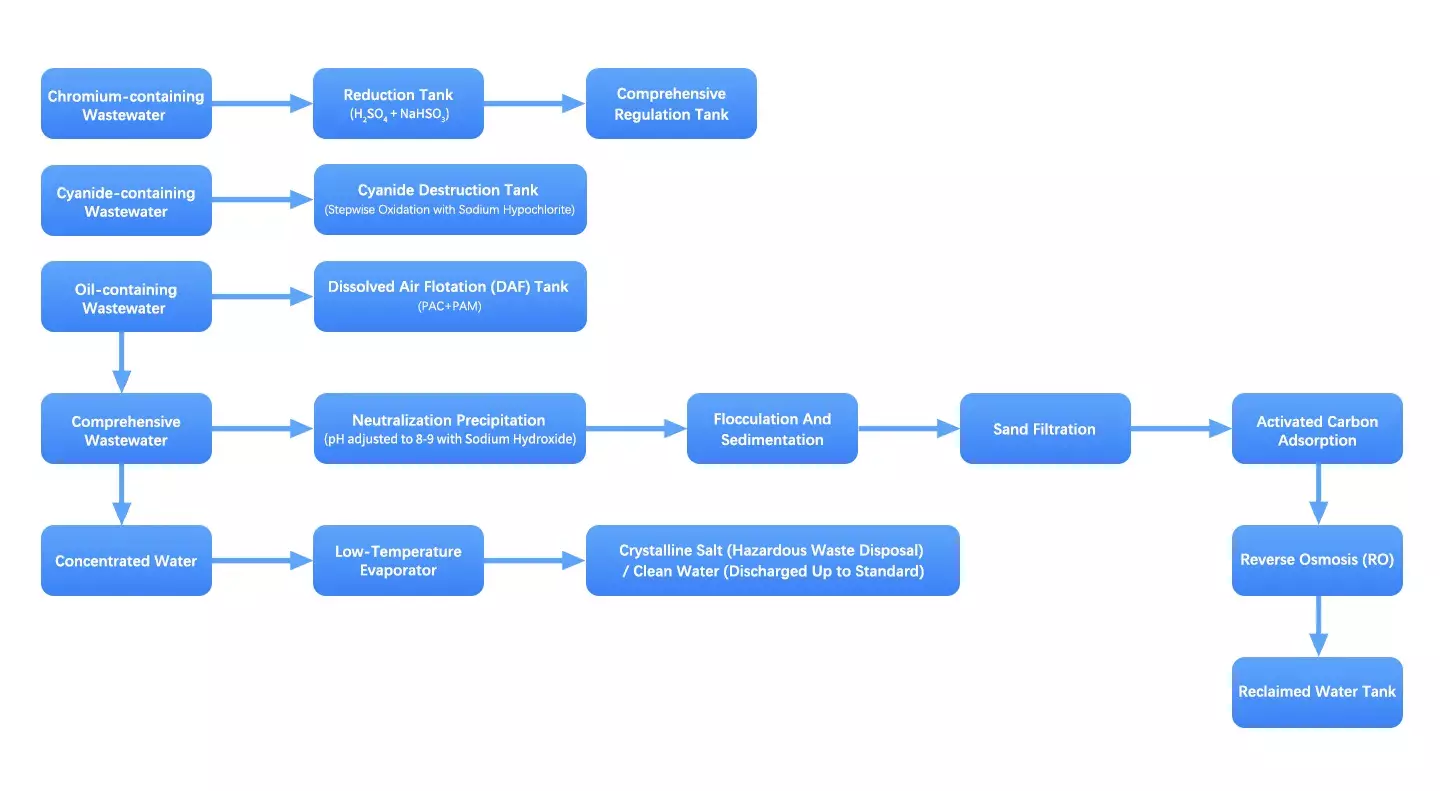
Efficiënt Multi-Fasezuivering
Gebruikmakend van geavanceerde RO/NF-membranen en MVR-verdamping verwijderen onze systemen effectief zware metalen, CZV, zouten en andere complexe verontreinigende stoffen om hoge-zuiver herbruikbaar water.
Herstel van hulpbronnen & Kostenbesparingen
Ga verder dan behandeling. Onze technologie maakt de potentiële terugwinning van waardevolle metalen uit uw afvalstroom mogelijk, terwijl de kosten voor de aankoop en lozing van water drastisch worden verlaagd.
Slimme IoT-integratie
Krijg volledige controle met real-dashboards voor tijdprestaties, geautomatiseerde rapportage voor compliance en voorspellende onderhoudswaarschuwingen om maximale uptime te garanderen.
Gericht op de zwaarste verontreinigingen
Zware metalen(Cr,Ni,Cu,Zn)
Hoge CZV BZV
Troebelheid van zwevende vaste stoffen
Cyanidecomplexmiddelen
Abnormale pH-niveaus
Kleur Geur
Bewezen oplossingen in de hele afwerkingsindustrie
Van precisie-elektronica tot zwaar-hoogwaardige auto-onderdelen, onze oplossingen voor afvalwaterbehandeling worden vertrouwd door leiders in diverse en veeleisende sectoren.
Worstel je met compliance? Onze systemen arriveren. Water verspillen? WTEYA is hier—de intelligente zuiveringsinstallatie, die uitblinkt in complexe industriële omgevingen, en zich inzet voor "elke druppel wordt hergebruikt of veilig afgevoerd".

Galvaniseren & Verzinken

PCB-productie

Aluminium anodiseren

Afwerking van auto-onderdelen

Lucht- en ruimtevaartcomponenten

Metalen coating & Schilderen

Voorbehandeling vóór het schilderen

Afvalwater reinigen
Wij zijn opgericht in 2009 en zijn een onderneming op het gebied van milieubeschermingstechnologie die R&D, productie, verkoop en installatie.
WTEYA Environmental Technology Co., Ltd. is een groepsmaatschappij met hoofdkantoor in Tianan Cyber City, Dongguan City, provincie Guangdong. Wij streven ernaar om 's werelds toonaangevende intelligente vloeistofapparatuur te voorzien van geavanceerde technologie en hoge kwaliteit-kwaliteitsservice, we hebben unanieme lof gekregen van meer dan 1.000 klanten.
Certificeringen & Technische patenten
Over 100+ onderscheidingen die onze technische kracht en erkenning door de industrie laten zien.
Klantvertrouwen & Samenwerking
Samen groeien met ruim duizend klanten wereldwijd.