Industrieel afvalwater: het dubbele dilemma vannaleving en kosten

Hoge regeldruk, problemen metnaleving
De lozingsnormen worden steeds strenger en traditionele technologieën hebben moeite om het hoofd te bieden, wat het risico met zich meebrengt van hoge boetes en productiestops voor bedrijven.

Traditionele behandeling, hoge kosten
Een grote voetafdruk, een hoog energieverbruik en een aanzienlijk gebruik van chemicaliën leiden tot aanhoudend hoge operationele kosten.

Afval van waterbronnen, operationele druk
De stijgende kosten van zoet water en het onvermogen om afvalwater effectief te hergebruiken, verergeren de druk op de watervoorraden op bedrijven.

Jouw Slimme afvalwaterzuiveringsinstallatie
Wij begrijpen de strenge eisen en uitdagingen van ‘water’ in de industriële productie. Daarom hebben we het innovatieve gelanceerd [Industriële afvalwaterzuivering] systeem. Het is meer dan alleen uitrusting; het is een 'slimme waterbeheerder' op de productielocatie, die zorgt voor een continue, stabiele en conforme afvalwaterbehandeling voor uw onderneming in de meest kritieke fasen.
✅ Stabielenaleving
✅ Intelligente bediening
✅ Kostenbesparingen
Technologie eerst
Wij bieden een verscheidenheid aan transmissiecomponenten

Modulair ontwerp & Snelle implementatie
Flexibele modulaire combinaties passen zich aan verschillende behandelingsschalen en locatieomstandigheden aan, waardoor de projectcycli aanzienlijk worden verkort. Aangepast volgens uw behoeften.

Eén-Stop oplossing voor Zuivering
Integreert meerdere geavanceerde behandelingsprocessen om specifiek complexe verontreinigende stoffen zoals zware metalen en organische stoffen te verwijderen, waardoor een uitstekende effluentkwaliteit wordt gegarandeerd.

Laag energieverbruik
Maakt gebruik van energie-het opslaan van componenten en geoptimaliseerde besturingsalgoritmen, gecombineerd met een cloudmonitoringplatform, om onbeheerde werking en voorspellend vermogen te bereiken onderhoud.

Stabiel, betrouwbaar & Aangepast
Gebruikt industrieel-rang, hoog-kwaliteitscomponenten om lang te garanderen-stabiliteit op termijn. Biedt oplossingen op maat op basis van specifieke waterkwaliteit en klantbehoeften.
Zal meer voor u doen!
Onze industriële afvalwateroplossingen doen meer voor u! Ons systeem beschikt over een compacte, geïntegreerde skid-gemonteerd ontwerp voor snelle implementatie bij levering, waardoor ingewikkelde montage wordt geëlimineerd-bouw van de site. Wij bieden complete oplossingen en kosten-batenanalyse om er zeker van te zijn dat uw investering de moeite waard is.
Onze industriële afvalwateroplossingen
Zal meer voor u doen!
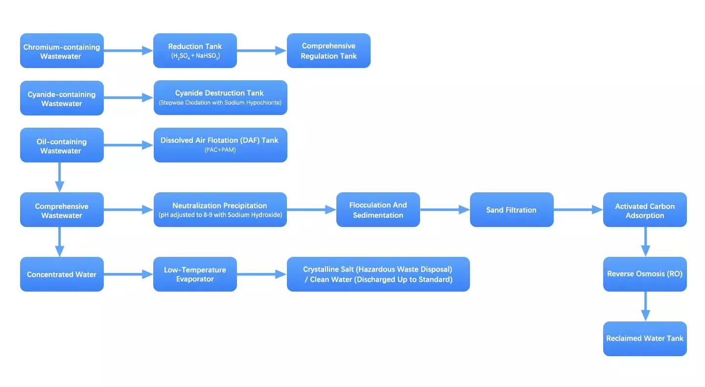
Maakt gebruik van geavanceerde MBR/RO + speciale membraancombinatieprocessen om zware metalen en giftige organische stoffen effectief uit te filteren en sleutelindicatoren zoals CZV en ammoniakstikstof te verminderen, wat een hoge-hoogwaardig teruggewonnen water voor veilig hergebruik.
Intelligente monitoring +
Op afstand O&M
Dit systeem integreert een intelligent PLC-besturingssysteem en een online waterkwaliteitsmonitor, en uploadt gegevens in realtimenaar het cloudplatform. Ingenieurs kunnen diagnoses op afstand uitvoeren om ervoor te zorgen dat het systeem altijd in de beste staat verkeert.
Herstel van hulpbronnen +
Groene productie
De oplossingen van WTEYA verbeteren de waterrecyclingpercentages aanzienlijk, waardoor de kosten voor de aanschaf van zoet water en de lozing van rioolwater effectief worden verlaagd, de ecologische voetafdruk wordt geminimaliseerd en bedrijven worden geholpen hun ESG-doelen te bereiken.
Kwaliteitskenmerken van industrieel afvalwater
KENMERKEN 01
Hoge COD/BOD-inhoud
KENMERKEN 02
Heavy Metal-lonsHeavy Metal-lons
KENMERKEN 03
Giftige organische verbindingen
KENMERKEN 04
Extreme pH-waarden
EIGENSCHAPPEN 05
Hoge ammoniak-stikstof
EIGENSCHAPPEN 06
Grote temperatuurschommelingen
Ons toepassingsgebied: bescherming van de kernindustrieën
Van metaalverwerking tot elektronicaproductie, WTEYA biedt op maat gemaakte afvalwateroplossingen voor verschillende industrieën, waardoor een schone productie wordt gegarandeerd en onbevreesd de milieu-uitdagingen wordt aangegaan.








Wij zijn opgericht in 2009 en zijn een onderneming op het gebied van milieubeschermingstechnologie die R&D, productie, verkoop en installatie.
WTEYA Environmental Technology Co., Ltd. is een groepsmaatschappij met hoofdkantoor in Tianan Cyber City, Dongguan City, provincie Guangdong. Wij streven ernaar om 's werelds toonaangevende intelligente vloeistofapparatuur te voorzien van geavanceerde technologie en hoge kwaliteit-kwaliteitsservice, we hebben unanieme lof gekregen van meer dan 1.000 klanten.
Certificeringen & Technische patenten
Over 100+ onderscheidingen die onze technische kracht en erkenning door de industrie laten zien.
Klantvertrouwen & Samenwerking
Samen groeien met ruim duizend klanten wereldwijd.